FFPE樣本,即福爾馬林固定石蠟包埋組織樣本。在臨床研究中組織離體后,其原有的形態功能很難完整地保存,因此通過甲醛固定以及石蠟包埋的方式可以最大限度地保存樣本的完整性以及生物大分子的完整性,因此FFPE樣本也成為了臨床蛋白質組學研究的寶貴資源。但是目前FFPE樣本蛋白組學樣本制備仍存在著標準化程度低、效率低、重復性低和擴展性差等問題,靶點科技給您介紹一種FFPE樣本蛋白組學樣本制備新方法 ---Covaris 自動聲波聚焦技術。
Covaris AFA聚焦超聲+S-Trap 方法-FFPE樣本蛋白提取新方法


圖1. 多種處理組合實驗表。FFPE處理,傳統:二甲苯-乙醇,探頭,甲醇-氯仿;HYPERsol:SDS溶解,AFA超聲,S-Trap。新鮮冰凍處理,FPS:冰凍,探頭,S-Trap;FUS:冰凍,超聲,S-Trap。
Covaris AFA聚焦超聲+S-Trap 方法提高了FFPE樣品的覆蓋深度
首先,作者用質譜檢測了多種處理組合的人類肝臟樣品,發現相較于傳統(“XPM")的FFPE樣品處理,HYPERsol (“DUS")的結果是多識別11211種(37%)肽類和644種(24%)蛋白質組,接近于新鮮冰凍樣品檢測深度(“FPS")。相較于傳統工作流程,DPS和HYPERsol的平均蛋白質序列覆蓋率均有顯著提高,從20.0%到23.9%(圖2)。

圖2. 相較于傳統的工作流程,HYPERsol提高了FFPE樣本的蛋白覆蓋深度。a 新鮮肝臟樣品被制作成新鮮冰凍樣品或FFPE樣品。b 實驗條件表。c、d 不同條件下的肽類和蛋白質組數量鑒定。e 不同條件下蛋白質序列覆蓋率的密度圖。星號:與FPS相比;n = 3;* :p < 0.05,** :p < 0.01,*** :p < 0.001。
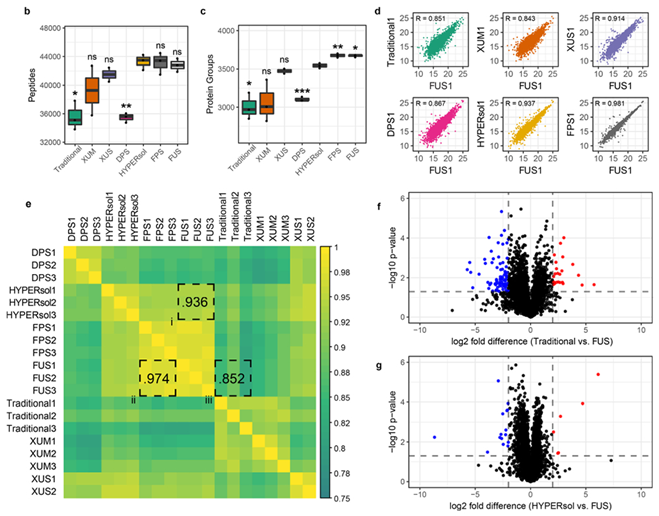
Covaris AFA聚焦超聲+S-Trap 方法提取FFPE蛋白質與新鮮冰凍組織相媲美
接下來,作者評估了FFPE樣本中提取的蛋白質與冰凍組織中提取的蛋白質的差異程度。蛋白質組數據集的皮爾遜相關系數顯示,HYPERsol(FFPE)數據集與FUS(冰凍)數據集非常相似,平均相關系數達0.936,顯著高于傳統方法與FUS相似性(0.852)?;鹕綀D表明,“HYPERsol與FUS處理"的蛋白質組的相對豐度差異顯著小于“傳統和FUS處理"蛋白質組的相對豐度差異,HYPERsol法處理FFPE樣本更能真實還原原始組織的組成(圖3)。總體而言,利用HYPERsol法從FFPE樣本中提取蛋白質與從冰凍組織中提取蛋白質的水平相媲美!

圖3. HYPERsol產生的蛋白質組學數據與新鮮冰凍組織相似。b、c不同條件下肽類和蛋白質組的數量鑒定。n = 3;星號:與HYPERsol相比;* :p < 0.05,** :p < 0.01,*** :p < 0.001。d 散點圖描述了每個實驗條件的蛋白質組數據與FUS數據之間的相關性,R值:皮爾遜相關系數。e 相關矩陣描述了所有成對運行比較中的皮爾遜相關系數。f、g 火山圖比較了傳統和FUS條件下、HYPERsol和FUS條件下檢測到的蛋白質的相對豐度差異。
FFPE存檔樣本蛋白質組學鑒定成為可能
以上,作者證實了HYPERsol法在FFPE樣本的蛋白質提取中占據重要優勢。此外,作者對以往難以診斷的惡性外周神經鞘膜瘤(MPNST),以及與其難以區分的黑色素瘤和滑膜肉瘤進行分析,發現HYPERsol法特別適合于鑒定新的免疫組織化學(IHC)標記,以促進組織形態學非特異的腫瘤診斷。

圖4. HYPERsol使FFPE存檔組織樣本的蛋白質組學鑒定成為可能。a?c 惡性外周神經鞘膜瘤、黑色素瘤和滑膜肉瘤的H&E染色。d 3種腫瘤類型中識別的蛋白質組數箱圖。e 3種腫瘤類型之間檢測到的蛋白質重疊維恩圖。f 散點圖,描繪標本的儲存期與已確定的蛋白質組數之間的關系。虛線表示具有95%可信區間的最佳擬合線;R值和P值基于皮爾遜與乘積矩相關性。g、h MPNST和黑色素瘤、黑色素瘤和滑膜肉瘤中差異蛋白表達的火山圖。I-k TYR、TLE1和ICAM5在3種腫瘤中的豐度表達。* : p<0.001,** : p<0.0001。
總結
參考文獻:Dylan M. Marchione, et al. HYPERsol: High-Quality Data from Archival FFPE Tissue for Clinical Proteomics. J. Proteome Res. 2020, 19(2): 973-983.